Faecal Sludge Management
“Faecal sludge management (FSM) is a management system to safely collect, transport and treat faecal sludge from pit latrines, septic tanks or other onsite sanitation facilities.”
We at MLK Waste Management are proud to partner with CDD Society (Consortium for DEWATS Dissemination) for the expertise on this product.

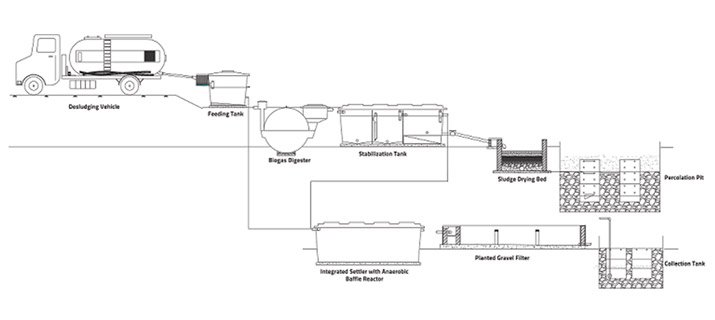
Faecal sludge treatment plant
FSTP schematic diagram
Why FSM :
Most cities and rural areas rely on Septic tanks for the collection of wastewater. 70% of the wastewater generated goes into pits, untreated*. By 2021, 69% of India’s toilets will have septic tanks or pits ( on-site storage of faecal matter ) This faecal sludge will continue to be collected by “honeysucker” trucks and dumped unsafely in water bodies, open land and fields.
What is FSM and FSTP :
FSM is a set of solutions that address the lack of training, regulation, and awareness of treatment options. Faecal Sludge Treatment Plant is a modular approach to treat and dispose sludge and waste water out of sludge using natural anaerobic treatment methods
About our projects - Devanahalli FSTP near Bangalore :
The efforts of our partner organisation CDD Society have resulted in implementing India’s first dedicated faecal sludge treatment plant at a town scale, at Devanahalli (a town of a population of 28,000), near Bangalore. This treatment plant has so far prevented about 5 Lakhs litres faecal sludge from polluting the environment, and the treated sludge is being distributed to local farmers as an organic soil conditioner.
You can read about the details of Devanahalli FSTP site here, download fact sheet
Key Features of an FSTP:
- Modular designs to suite the local environment
- Natural gravity based treatment system, implying no electrical and mechanical parts, easing the operation and maintenance
- Dried and treated sludge can be used as manure commercially
To know more about the product download brochure.